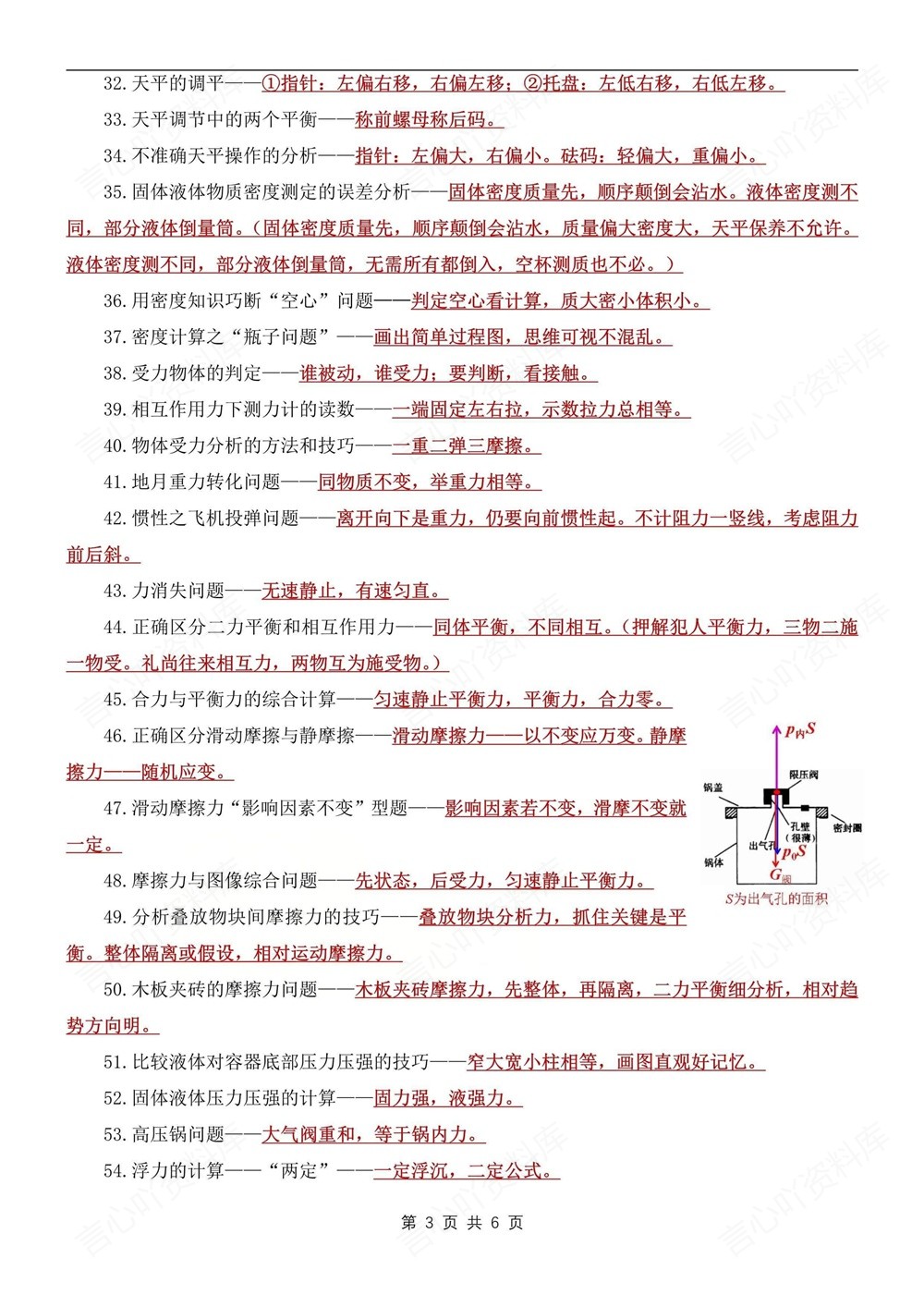
初中物理-中考复习105条重点知识考点汇总李老师这家伙很懒,什么都没有写...关注22134 加入会员免费/折扣下载 知识梳理,初中物理中考复习(全),105条重点知识考点汇总,CWLH260259, 预览结束,请下载无水印完整版打印 加入会员免费/折扣下载 初中物理-中考复习105条重点知识考点汇总此内容为付费资源,请付费后查看30积分初中超级会员免费登录下载付费资源已下载 15© 版权声明言心吖资料库是一个提供信息分享和获取的平台,不确保部分用户上传资料的来源及知识产权归属。如您发现相关资料侵犯您的合法权益,请联系我们,经核实后将立即进行下架。THE END初中物理 喜欢就支持一下吧点赞34 分享QQ空间微博QQ好友海报分享复制链接收藏