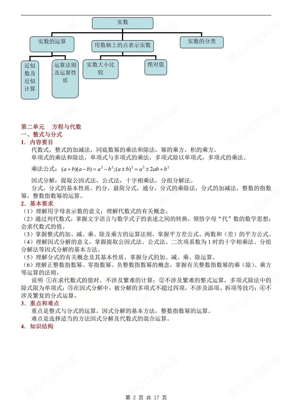
初中数学-中考复习沪科版章节同步知识点总结中考专项汇编李老师这家伙很懒,什么都没有写...关注9922 加入会员免费/折扣下载 知识梳理,初中数学中考复习中考专项汇编沪科版,章节同步知识点总结,CSXH260258, 预览结束,请下载无水印完整版打印 加入会员免费/折扣下载 初中数学-中考复习沪科版章节同步知识点总结中考专项汇编此内容为付费资源,请付费后查看30积分初中超级会员免费登录下载付费资源已下载 13© 版权声明言心吖资料库是一个提供信息分享和获取的平台,不确保部分用户上传资料的来源及知识产权归属。如您发现相关资料侵犯您的合法权益,请联系我们,经核实后将立即进行下架。THE END初中数学 喜欢就支持一下吧点赞22 分享QQ空间微博QQ好友海报分享复制链接收藏