初中生物 | 北京版初一下章节单元练习测试-言心吖资料库
言心吖资料库-优质学习资源共享
  • 首页
  • 高中板块
  • 期中期末考点清单
  • 期中末试卷
  • 初中板块
    • 初中语文
    • 初中化学
    • 初中历史
    • 初中地理
    • 初中数学
    • 初中物理
    • 初中生物
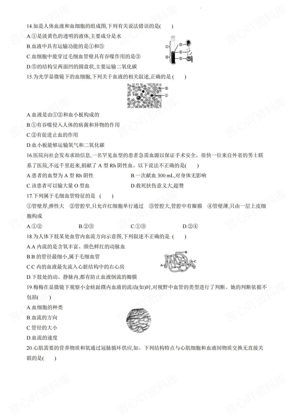
    • 初中英语
    • 初中道法
开通会员
初中超级会员
初中超级会员
初中超级会员开通初中超级会员
    开通初中超级会员
    • 登录
    • 注册
    言心吖资料库-优质学习资源共享
    言心吖资料库
    • 首页
    • 高中板块
    • 期中期末考点清单
    • 期中末试卷
    • 初中板块
      • 初中语文
      • 初中化学
      • 初中历史
      • 初中地理
      • 初中数学
      • 初中物理
      • 初中生物
      • 初中英语
      • 初中道法
    开通会员 尊享会员权益
    登录
    注册
    找回密码

    快速登录

    • 首页
    • 初中
    • 初中生物
    • 正文

    初中生物 | 北京版初一下章节单元练习测试

    李老师的头像-言心吖资料库初中超级会员
    李老师
    这家伙很懒,什么都没有写...
    关注
    6848
    加入会员免费/折扣下载

    208,北京版初一下章节单元练习测试

    初中生物 | 北京版初一下章节单元练习测试插图初中生物
    初中生物 | 北京版初一下章节单元练习测试插图初中生物1
    初中生物 | 北京版初一下章节单元练习测试插图初中生物2
    初中生物 | 北京版初一下章节单元练习测试插图初中生物3
    初中生物 | 北京版初一下章节单元练习测试插图初中生物4
    初中生物 | 北京版初一下章节单元练习测试插图初中生物5
    初中生物 | 北京版初一下章节单元练习测试插图初中生物6
    初中生物 | 北京版初一下章节单元练习测试插图初中生物7
    预览结束,请下载无水印完整版打印
    加入会员免费/折扣下载
    初中生物 | 北京版初一下章节单元练习测试-言心吖资料库
    初中生物 | 北京版初一下章节单元练习测试
    此内容为付费资源,请付费后查看
    30积分
    初中超级会员免费
    登录下载
    付费资源
    已下载 5
    © 版权声明
    言心吖资料库是一个提供信息分享和获取的平台,不确保部分用户上传资料的来源及知识产权归属。如您发现相关资料侵犯您的合法权益,请联系我们,经核实后将立即进行下架。
    THE END
    初中生物
    喜欢就支持一下吧
    点赞48 分享
    QQ空间微博QQ好友海报分享复制链接
    收藏

    上一篇

    初中生物 | 济南版初一下章节知识点提纲

    下一篇

    初中生物-八年级上册新教材初二上册章节背诵默写知识梳理人教版
    相关推荐
    • 初中生物-七年级下人教版章节同步练习检测新教材初一下册
    • 初中生物-七年级上7大专题考点训练新教材初一上
    • 初中生物-七年级上北师大版单元同步练习检测新教材初一上册
    • 初中生物-八年级下1-4章知识清单背记新教材初二下册
    • 初中生物-七年级上北师大版章节同步练习检测新教材初一上册
    • 初中生物-八年级上北师大版章节同步练习检测新教材初二上册
    付费资源
    30积分
    初中超级会员免费
    登录下载
    已下载 5
    最新文章

    1初中化学-新版中考17大专题汇编归纳中考专项知识梳理

    2初中英语-新版中考16大专题知识梳理中考专项复习归纳

    3初中语文-新版中考24篇真题练习汇总中考专项真题汇编

    4初中地理-新版会考11大专题型汇编训练中考专项复习

    5初中物理-新版中考10大专项真题测试九年级全册中考复习

    6初中英语-八年级下人教版单元知识点汇编归纳新教材初二下册

    7初中历史-新版中考20专题基础测试中考专项真题练习

    8初中生物-七年级下人教版章节同步练习检测新教材初一下册

    9初中数学-新版中考8大专题压轴练习中考压轴真题汇编

    10初中化学-新版中考17大专题汇编归纳中考专项知识梳理

    11初中英语-八年级下人教版单元单词专项测试新教材初二下预习

    12初中历史-八年级上教材全册知识要点汇总新教材初二上专项复习

    13初中生物-七年级上7大专题考点训练新教材初一上

    14初中数学-新版中考11大专题型练习中考专项真题汇编

    15初中道法-新版中考20专题基础测试中考专项真题练习

    16初中英语-八年级下人教版单元词性转换背默新教材初二下预习

    17初中语文-新版中考6大高频考点题型中考专项真题汇编

    18初中地理-七年级上常考考点题型训练新教材初一上专项

    19初中物理-新版中考12大专项真题测试八年级全册中考复习

    20初中数学-七年级上13大专题型练习新教材初一上专项

    • 种一棵树最好的时间是十年前,其次是现在
      言心吖资料库是一个提供信息分享和获取的平台,不确保部分用户上传资料的来源及知识产权归属。如您发现相关资料侵犯您的合法权益,请联系我们,经核实后将立即进行下架。
    • Copyright © 2025 · 言心吖 · 粤ICP备2023132968号
    扫码添加微信-言心吖资料库
    在手机上浏览此页面

    登录
    没有账号?立即注册
    手机号
    验证码
    账号密码登录
    用户名/手机号/邮箱
    登录密码
    找回密码 | 免密登录

    社交账号登录

    注册
    已有账号,立即登录
    设置用户名
    设置密码
    重复密码
    扫码登录
    使用其它方式登录或注册扫码登录

    言心吖温馨提示

    超级会员免费下载知识笔记成为会员

    初中优质资源持续更新


    登陆签到获取积分可下载资料