初中语文 | 8下初二全册知识总结梳理汇总-言心吖资料库
言心吖资料库-优质学习资源共享
  • 首页
  • 初中板块
    • 初中语文
    • 初中化学
    • 初中历史
    • 初中地理
    • 初中数学
    • 初中物理
    • 初中生物
    • 初中英语
    • 初中道法
  • 高中板块
    • 高中语文
    • 高中数学
    • 高中英语
    • 高中物理
    • 高中化学
    • 高中生物
    • 高中政治
    • 高中历史
    • 高中地理
开通会员
超级会员
超级会员
超级会员开通超级会员
    开通超级会员
    • 登录
    言心吖资料库-优质学习资源共享
    • 首页
    • 初中板块
      • 初中语文
      • 初中化学
      • 初中历史
      • 初中地理
      • 初中数学
      • 初中物理
      • 初中生物
      • 初中英语
      • 初中道法
    • 高中板块
      • 高中语文
      • 高中数学
      • 高中英语
      • 高中物理
      • 高中化学
      • 高中生物
      • 高中政治
      • 高中历史
      • 高中地理
    开通会员 尊享会员权益
    登录
    找回密码

    快速登录

    • 首页
    • 初中
    • 初中语文
    • 正文

    初中语文 | 8下初二全册知识总结梳理汇总

    李老师的头像-言心吖资料库超级会员
    李老师
    这家伙很懒,什么都没有写...
    关注
    29131

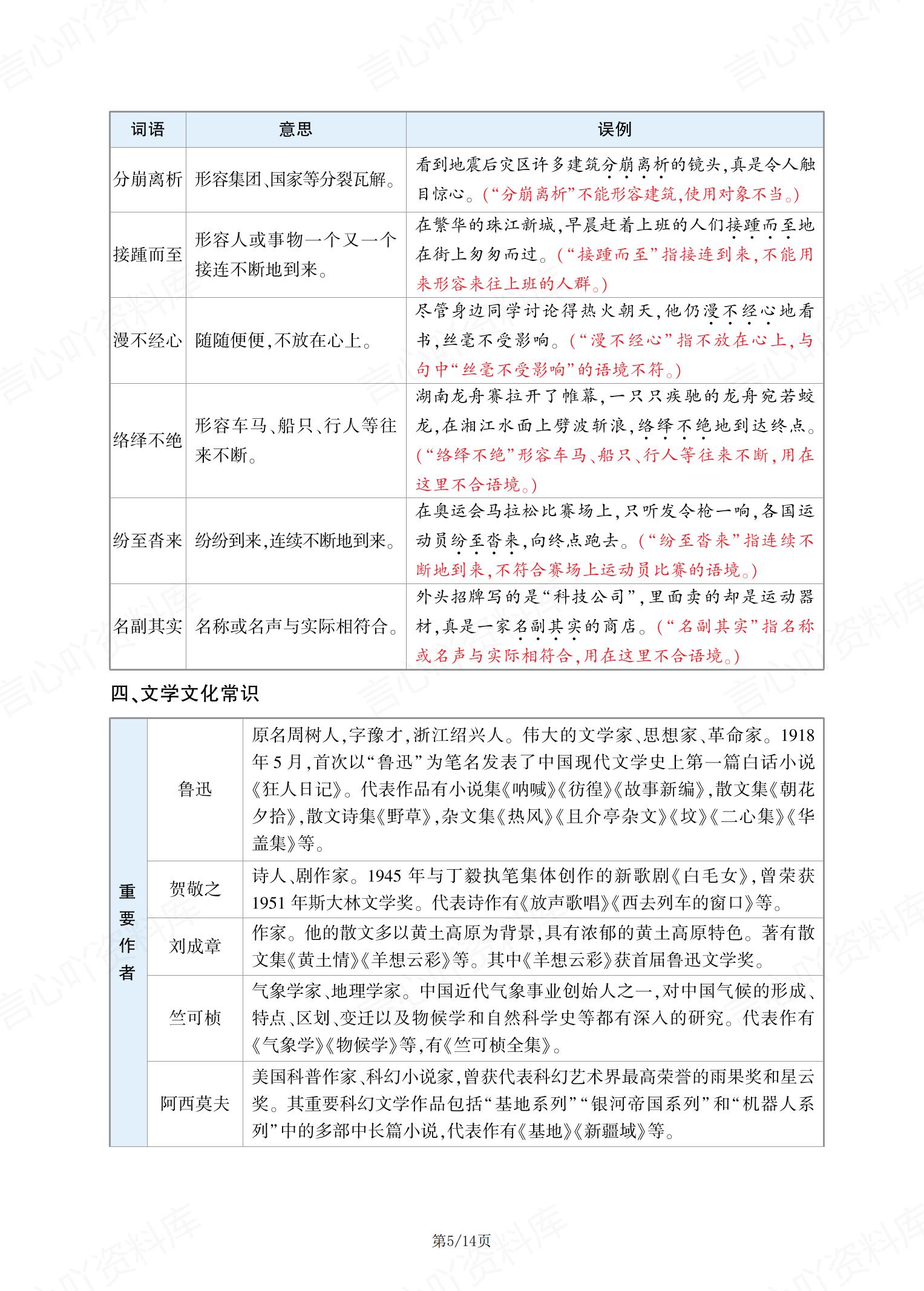
    323,8下初二全册知识总结梳理汇总

    初中语文 | 8下初二全册知识总结梳理汇总插图初中语文
    初中语文 | 8下初二全册知识总结梳理汇总插图初中语文1
    初中语文 | 8下初二全册知识总结梳理汇总插图初中语文2
    初中语文 | 8下初二全册知识总结梳理汇总插图初中语文3
    初中语文 | 8下初二全册知识总结梳理汇总插图初中语文4
    初中语文 | 8下初二全册知识总结梳理汇总插图初中语文5
    初中语文 | 8下初二全册知识总结梳理汇总插图初中语文6
    初中语文 | 8下初二全册知识总结梳理汇总插图初中语文7
    预览内容结束,可下载完整打印版
    © 版权声明
    言心吖资料库是一个提供信息分享和获取的平台,不确保部分用户上传资料的来源及知识产权归属。如您发现相关资料侵犯您的合法权益,请联系我们,经核实后将立即进行下架。
    THE END
    初中语文
    喜欢就支持一下吧
    点赞31 分享
    QQ空间微博QQ好友海报分享复制链接
    收藏

    上一篇

    初中语文 | 新教材7下课文清单复习背诵

    下一篇

    初中语文 | 新版实词虚词例句词义汇总表
    相关推荐
    • 初中语文-八上名著《红岩》阅读知识点归纳梳理新教材初二上专题复习(全)
    • 初中语文-九上期中古诗词文言文知识归纳初三上专项复习
    • 初中语文 | 55个中考议论文分类素材汇总
    • 初中语文 | 8下初二全册知识总结梳理汇总
    • 初中语文 | 中考古诗文重点词语主题默写
    • 初中语文 | 新版初中三年必读12本名著梳理
    热门文章

    1初中地理-七年级上章节知识点梳理归纳新星球初一上

    2高中物理 | 高考复习阶段检测综合习题练习

    3初中物理-八年级上章节同步知识总结梳理新人教初二上专项

    4高中政治-必修四单元知识考点归纳汇总《哲学与文化》背诵默写版

    5初中语文-七年级上单元知识同步测试新初一上专项练习含答案

    6高中数学-一轮复习高考专题考点知识梳理归纳高考专项复习

    7高中历史 | 228句考点中外历史纲要必修上下

    8高中政治 | 必修二经济与社会知识点总结

    9高中历史 | 世界史知识总结思维导图梳理

    10高中英语 | 高考完形填空题型单词搭配例句

    11高中历史 | 40道典型论述题例题解析汇总

    12高中历史 | 选必三知识总结背诵默写汇总

    13高中历史 | 中国历史时空阶段特征表格归纳

    14高中历史 | 中国近代史必备知识点200条

    15高中化学 | 高考真题28个专题分类汇编题库

    16高中英语 | 十大专题语法知识复习梳理汇总

    17高中语文 | 高考复习18个文言虚词用法及实例

    18初中地理-七年级上章节知识点梳理归纳新湘教初一上

    19初中物理-九年级上章节知识点归纳梳理新教科初三专项

    20高中政治-必修三单元知识考点归纳汇总《政治与法治》背诵默写版

    • 种一棵树最好的时间是十年前,其次是现在
      言心吖资料库是一个提供信息分享和获取的平台,不确保部分用户上传资料的来源及知识产权归属。如您发现相关资料侵犯您的合法权益,请联系我们,经核实后将立即进行下架。
    • Copyright © 2025 · 言心吖 · 粤ICP备2023132968号
    扫码添加微信-言心吖资料库
    在手机上浏览此页面

    登录
    用户名或邮箱
    登录密码
    找回密码

    社交账号登录

    扫码登录
    使用其它方式登录扫码登录