初中生物 | 新人教版七下单元知识总结梳理-言心吖资料库
言心吖资料库-优质学习资源共享
  • 首页
  • 高中板块
  • 期中期末考点清单
  • 期中末试卷
开通会员
初中超级会员
初中超级会员
初中超级会员开通初中超级会员
    开通初中超级会员
    • 登录
    • 注册
    言心吖资料库-优质学习资源共享
    言心吖资料库
    • 首页
    • 高中板块
    • 期中期末考点清单
    • 期中末试卷
    开通会员 尊享会员权益
    登录
    注册
    找回密码

    快速登录

    • 首页
    • 初中
    • 初中生物
    • 正文

    初中生物 | 新人教版七下单元知识总结梳理

    李老师的头像-言心吖资料库初中超级会员
    李老师
    这家伙很懒,什么都没有写...
    关注
    11346
    加入会员免费/折扣下载

    202,新人教版七下单元知识总结梳理

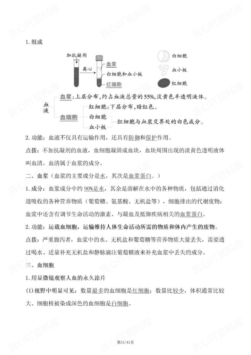
    初中生物 | 新人教版七下单元知识总结梳理插图初中生物
    初中生物 | 新人教版七下单元知识总结梳理插图初中生物1
    初中生物 | 新人教版七下单元知识总结梳理插图初中生物2
    初中生物 | 新人教版七下单元知识总结梳理插图初中生物3
    初中生物 | 新人教版七下单元知识总结梳理插图初中生物4
    初中生物 | 新人教版七下单元知识总结梳理插图初中生物5
    初中生物 | 新人教版七下单元知识总结梳理插图初中生物6
    初中生物 | 新人教版七下单元知识总结梳理插图初中生物7
    初中生物 | 新人教版七下单元知识总结梳理插图初中生物8
    预览结束,请下载无水印完整版打印
    加入会员免费/折扣下载
    初中生物 | 新人教版七下单元知识总结梳理-言心吖资料库
    初中生物 | 新人教版七下单元知识总结梳理
    此内容为付费资源,请付费后查看
    30积分
    初中超级会员免费
    登录下载
    付费资源
    已下载 11
    © 版权声明
    言心吖资料库是一个提供信息分享和获取的平台,不确保部分用户上传资料的来源及知识产权归属。如您发现相关资料侵犯您的合法权益,请联系我们,经核实后将立即进行下架。
    THE END
    初中生物
    喜欢就支持一下吧
    点赞46 分享
    QQ空间微博QQ好友海报分享复制链接
    收藏

    上一篇

    初中生物 | 新教材人教版七年级下单元知识归纳总结

    下一篇

    初中生物 | 会考复习专题知识梳理背诵默写
    相关推荐
    • 初中生物-八年级下章节知识点归纳总结新教材初二下册苏教版
    • 初中生物-八年级下章节知识点归纳总结新教材初二下册北师大版
    • 初中生物-七年级下冀少版单元重点知识梳理新教材初一下册
    • 初中生物-八年级下济南版单元重点知识梳理新版初二下册
    • 初中生物-七年级下济南版单元重点知识梳理新教材初一下册
    • 初中生物-七年级下济南版常考难点知识梳理新教材初一下册
    付费资源
    30积分
    初中超级会员免费
    登录下载
    已下载 11
    最新文章

    1初中道法-新版中考高频核心考点清单中考专项知识复习

    2初中英语-新版中考16大语法专题总结专项知识复习归纳

    3初中道法-八年级下单元知识点归纳总结新教材初二下册

    4初中生物-八年级下章节知识点归纳总结新教材初二下册苏教版

    5初中化学-新版中考章节知识梳理归纳中考专项知识梳理

    6初中道法-七年级下题型答题技巧方法新教材初一下册

    7初中地理-八年级下章节知识点归纳总结新教材初二下册中图版

    8初中物理-新版中考专题知识点总结填空中考专项复习归纳

    9初中英语-新版中考基础内容真题训练中考专项复习测试

    10初中历史-新版中考6大模块高频考点清单中考专项知识梳理

    11初中生物-八年级下章节知识点归纳总结新教材初二下册北师大版

    12初中历史-九年级下常考问答知识梳理新版初三下册

    13初中道法-七年级下单元重点知识清单新教材初一下册

    14初中道法-八年级下重点知识问答提纲汇总新版初二下册

    15初中语文-七年级下四板块知识归纳梳理新教材初一下册

    16初中英语-七年级下仁爱版单元重点知识归纳新教材初一下册

    17初中地理-新版会考2025真题分项汇编真题汇编

    18初中化学-新版中考基础知识分项训练中考专项复习测试

    19初中数学-八年级下期中考真题分项汇编新教材初二下册

    20初中历史-八年级下章节知识点归纳总结新教材初二下册

    • 种一棵树最好的时间是十年前,其次是现在
      言心吖资料库是一个提供信息分享和获取的平台,不确保部分用户上传资料的来源及知识产权归属。如您发现相关资料侵犯您的合法权益,请联系我们,经核实后将立即进行下架。
    • Copyright © 2025 · 言心吖 · 粤ICP备2023132968号
    扫码添加微信-言心吖资料库
    在手机上浏览此页面

    登录
    没有账号?立即注册
    手机号
    验证码
    账号密码登录
    用户名/手机号/邮箱
    登录密码
    找回密码 | 免密登录

    社交账号登录

    注册
    已有账号,立即登录
    设置用户名
    设置密码
    重复密码
    扫码登录
    使用其它方式登录或注册扫码登录

    言心吖温馨提示

    超级会员免费下载知识笔记成为会员

    初中优质资源持续更新


    登陆签到获取积分可下载资料