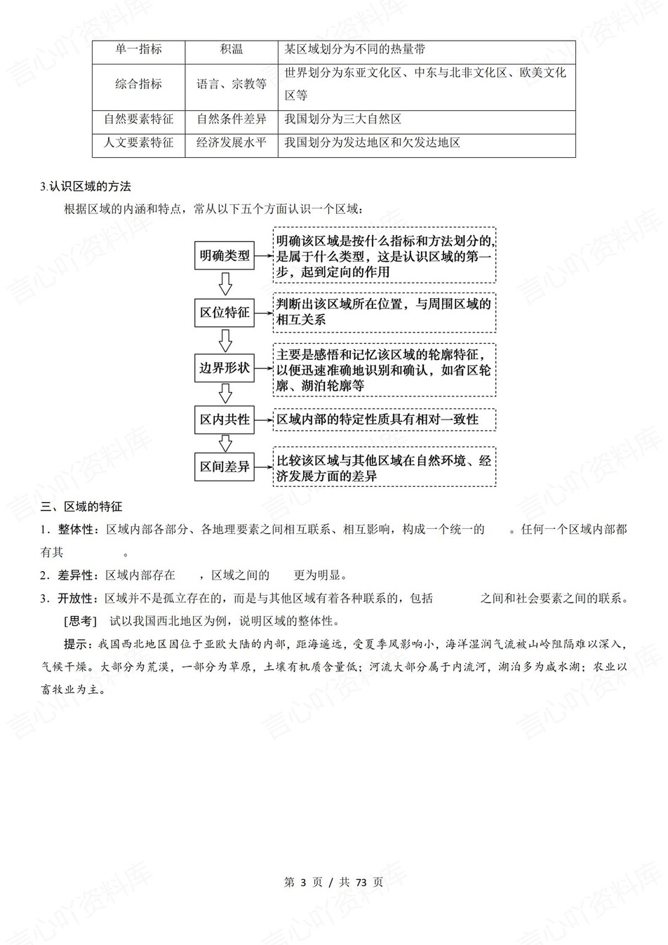
高中地理 | 新鲁教版选择性必修二同步清单填空背诵知识总结梳理(填空默写)赵老师这家伙很懒,什么都没有写...关注20842 教材章节单元同步清单填空背诵知识总结梳理,教师学生填空背诵版,ljdl12 预览内容结束,可下载完整打印版 高中地理 | 新鲁教版选择性必修二同步清单填空背诵知识总结梳理(填空默写)此内容为免费资源,请登录后查看会员专属资源 登录查看免费资源已下载 11© 版权声明言心吖资料库是一个提供信息分享和获取的平台,不确保部分用户上传资料的来源及知识产权归属。如您发现相关资料侵犯您的合法权益,请联系我们,经核实后将立即进行下架。THE ENDG知识点总结高中地理 喜欢就支持一下吧点赞42 分享QQ空间微博QQ好友海报分享复制链接收藏