首页
高中板块
期中期末考点清单
期中末试卷
初中板块
初中语文
初中化学
初中历史
初中地理
初中数学
初中物理
初中生物
初中英语
初中道法
开通会员
开通初中超级会员
开通初中超级会员
登录
注册
首页
高中板块
期中期末考点清单
期中末试卷
初中板块
初中语文
初中化学
初中历史
初中地理
初中数学
初中物理
初中生物
初中英语
初中道法
开通会员 尊享会员权益
登录
注册
找回密码
快速登录
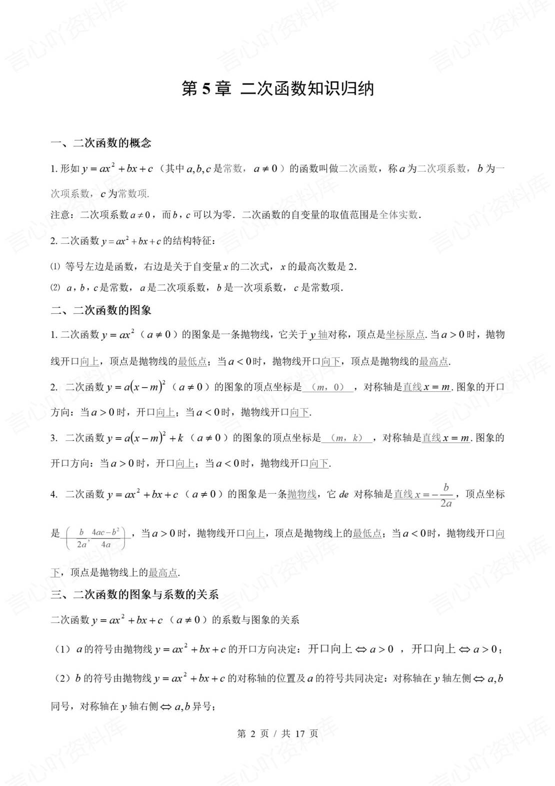
C知识点总结
第4页
排序
更新
浏览
点赞
评论
初中历史 | 统编版九年级上常考知识点背诵填空默写(原卷解析版)
RJLS9A,新版教材知识总结,初三课本归纳梳理,中考复习
初中历史
刘老师
7个月前
167
48
初中历史 | 统编版九年级下常考知识点背诵填空默写(原卷解析版)
RJLS9B,新版教材知识总结,初三课本归纳梳理,中考复习
初中历史
刘老师
10个月前
185
39
初中历史 | 统编版八年级上常考知识点背诵填空默写(原卷解析版)
RJLS8A,新版教材知识总结,初二上册课本归纳梳理,
初中历史
刘老师
7个月前
182
41
初中历史 | 统编版八年级下常考知识点背诵填空默写(原卷解析版)
RJLS8B,新版教材知识总结,初二下册课本归纳梳理,
初中历史
刘老师
10个月前
89
30
初中历史 | 新教材统编版七年级下同步背默知识清单(原卷解析版)
RJLS7B-2024,新版教材知识总结,初一下册课本归纳梳理,
初中历史
刘老师
10个月前
248
34
初中道法 | 统编版九年级下册全册知识点总结归纳
RJZZY-9B,新版教材知识总结,初三课本归纳梳理,中考复习
初中道法
刘老师
10个月前
76
33
初中历史 | 新教材统编版七年级上同步背默知识清单(原卷解析版)
RJLS7A-2024,新版教材知识总结,初一上册课本归纳梳理,
初中历史
刘老师
7个月前
69
13
初中道法 | 统编版九年级上册全册知识点总结归纳
RJZZY-9A,新版教材知识总结,初三课本归纳梳理,中考复习
初中道法
刘老师
7个月前
116
21
初中道法 | 统编版八年级下册全册知识点总结归纳
RJZZY-8B,新版教材知识总结,初二下册课本归纳梳理,
初中道法
刘老师
10个月前
224
16
初中道法 | 统编版八年级上册全册知识点总结归纳
RJZZY-8A,新版教材知识总结,初二上册课本归纳梳理,
初中道法
刘老师
7个月前
160
32
上一页
1
2
3
4
5
6
…
17
下一页
跳转
在手机上浏览此页面
登录
没有账号?立即注册
手机号
验证码
发送验证码
记住登录
账号密码登录
登录
用户名/手机号/邮箱
登录密码
记住登录
找回密码
|
免密登录
登录
社交账号登录
注册
已有账号,立即登录
设置用户名
设置密码
重复密码
注册
扫码登录
使用
其它方式登录
或
注册
扫码登录
言心吖温馨提示
超级会员免费下载知识笔记
成为会员
初中优质资源持续更新
登陆签到获取积分
可下载资料